近日,我院园艺所红枣创新团队在国际知名期刊《Plant Physiology and Biochemisty》在线发表了题为“Budding mutation reprogrammed flavonoid biosynthesis in jujube by deploying MYB41 and bHLH93”的研究论文(IF=6.5/Q1)。

芽变是果树生长发育过程中常见的现象,通常是由芽分生组织发生的体细胞变异引起,芽变会引起果实内外品质的变化,从而决定了生产的经济价值。果实的内在品质决定了果实的风味,这主要与果实中特定代谢物的含量有关。影响果实营养价值的关键因素是类黄酮和酚酸的积累,例如,一些研究表明,食用富含类黄酮的果实可以通过直接清除活性氧来保护人体免受自由基的伤害。

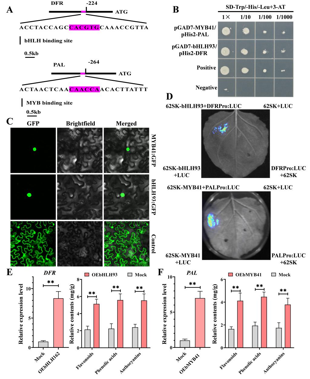
本研究通过多组学分析揭示了‘赛蜜酥1号’及其芽变系‘赛蜜酥2号’在果实各阶段的代谢变化,结果表明参与黄酮类化合物、苯丙素和氨基酸生物合成的基因在芽变‘赛蜜酥2号’果实各阶段均出现上调,尤其是PAL和DFR,导致‘赛蜜酥2号’果实中相关化合物积累增加。进一步的共表达调控网络分析表明,转录因子MYB41和bHLH93可能分别通过直接结合其启动子调控PAL和DFR的表达。此外,MYB41或bHLH93的过表达诱导了PAL和DFR的表达,从而改变了类黄酮生物合成途径的通量,最终导致‘赛蜜酥2号’果实中相关化合物的高水平表达。本研究有助于了解植物芽变介导的代谢变化机制,最终为利用芽变品系选育优质枣品种提供依据。
靳娟助理研究员为论文第一作者,郝庆研究员为该论文的通讯作者,园艺作物研究所为论文第一完成单位,该研究得到jc聚彩网农业科技创新稳定支持专项、天山创新团队和中央引导地方科技发展专项资金项目的资助。(园艺所靳娟)