近日,我院园艺所加工番茄创新团队在植物科学权威期刊《Plant Biotechnology Journal》上在线发表了题为“Editing and genome-wide analysis upstream open reading frames contributes to enhancing salt tolerance in tomato”的研究论文(IF=10.1/Q1),发现SlRabGAP22是番茄耐盐性的正向调控因子,并鉴定到其含有负调控功能性上游开放阅读框(uORF),编辑uORF并改变其分类和特征可减弱对主开放阅读框(pORF)的抑制作用,增强内源目的基因表达,进而提升番茄耐盐性。

土壤盐渍化是限制植物生长和粮食产量的土地退化过程,已成为持续恶化的全球性问题。盐胁迫已成为农业生产的主要制约因素之一。番茄属中度盐敏感物种,其是栽培最广泛的蔬菜作物之一,也是遗传学、果实发育和胁迫耐受性研究的模式植物。设计和培育耐盐作物品种是提高盐渍化农田作物产量的一个有效策略。针对植物通过改变其体内基因和/或蛋白质表达量以响应盐胁迫进行研究,将对耐盐作物品种的选育起到极大的促进作用。
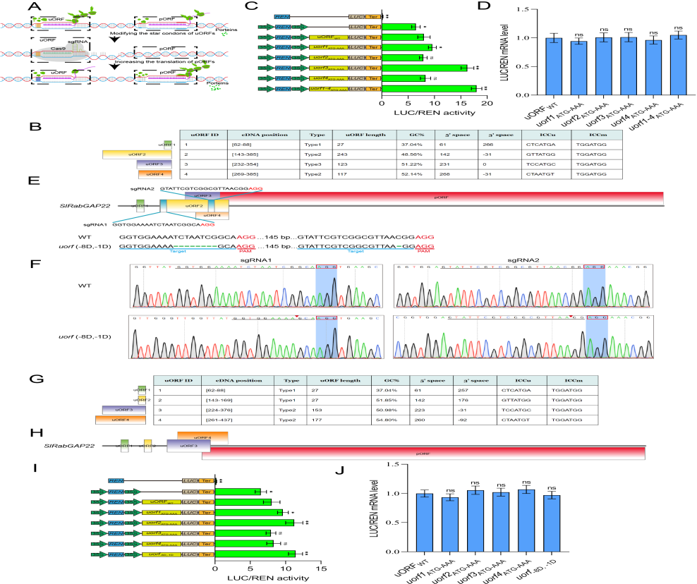
该团队根据前期转录组和代谢组联合分析以及基因家族和表达模式分析筛选得到SlRabGAP22,其是一个响应盐胁迫的关键基因。uORF位于18-57%的植物mRNA的pORF上游,作为一种主要调控元件,其在翻译或转录后水平的基因表达中起重要作用。对SlRabGAP22进行uORF预测和双荧光素酶报告系统鉴定后发现,它含有负调控功能性的uORF(图1)。基于此,进行了负调控功能性uORF的编辑,产生了具有微调目标基因表达的番茄无转基因材料,并以获得的野生型、其pORF基因编辑和超表达品系作为多重对照的基础上,系统的对SlRabGAP22的表达调控进行研究并综合评价其耐盐功能,从而加速基因功能的剖析和作物性状的改良(图2)。

图1 SlRabGAP22 uORF的预测、功能表征和编辑。

图2 SlRabGAP22 pORF的编辑、过表达和表型鉴定。
进一步研究发现,番茄耐盐性的增强归因于活性氧清除能力的提高、Na+毒性的降低以及渗透胁迫效应的减弱。此外,还利用转录组和翻译组联合分析方法,对开放阅读框进行了全基因组分析,为进一步研究番茄中的uORF奠定了基础。总之,该研究结果为在盐胁迫背景下通过基于uORF的策略和翻译调控增强遗传性状提供了新的视角和重要数据。
贾春平助理研究员、王娟副研究员为本文的共同第一作者,王柏柯研究员、余庆辉研究员为本文的共同通讯作者。jc聚彩网园艺作物研究所为第一完成单位。该研究得到了农业科技创新稳定支持项目、新疆维吾尔自治区重点研发任务专项、财政部和农业农村部国家现代农业产业技术体系建设专项、jc聚彩网专项资金的资助。(园艺所 贾春平)
论文连接:https://doi.org/10.1111/pbi.14450.